Page 5 - 德州市教育局2024年政府信息公开工作年度报告
P. 5
平台。局政务微信公众号关注人数超过 85 万,公众号影响力在
全市政务微信位居前列,连续获评“德州市十佳政务微信”。
五是持续夯实信息公开监督保障。及时调整局政务公开领导
小组,负责指导和监督全市教育系统政务公开工作。领导小组由
分管办公室的局领导担任组长,各科室主要负责同志任成员。领
导小组下设办公室,领导小组办公室设在局办公室,承担领导小
组日常工作。全年开展学校信息公开检查 2 次,问题全部限期整
改完毕。全年举办业务培训 2 次。
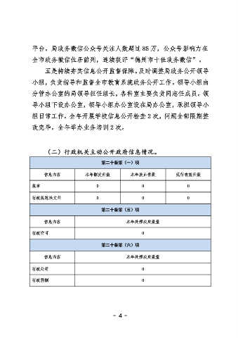
(二)行政机关主动公开政府信息情况。
第二十条第(一)项
信息内容 本年制发件数 本年废止件数 现行有效件数
规章 0 0 0
行政规范性文件 0 0 0
第二十条第(五)项
信息内容 本年处理决定数量
行政许可 0
第二十条第(六)项
信息内容 本年处理决定数量
行政处罚 0
行政强制 0
- 4 -

