Page 7 - 德州市市场监督管理局2022年政府信息公开工作年度报告
P. 7

Dezhoushi Shi Chang Jian Du Guan Li Ju 2022 Nian
                                                                    Zheng Fu Xin Xi Gong Kai Gong Zuo Nian Du Bao Gao







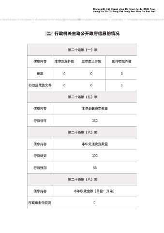
                                   二    行政机关主动公开政府信息的情况





                                                  第二十条第(一)项




                         信息内容           本年制发件数              本年废止件数                现行有效件数



                           规章                  0                  0                     0



                     行政规范性文件                   0                  0                     5




                                                  第二十条第(五)项



                         信息内容                               本年处理决定数量



                         行政许可                                      232




                                                  第二十条第(六)项



                         信息内容                               本年处理决定数量



                         行政处罚                                      202



                         行政强制                                       58




                                                  第二十条第(八)项



                         信息内容                         本年收费金额(单位:万元)



                     行政事业性收费                                         0
   2   3   4   5   6   7   8   9   10   11   12