Page 6 - 德州市统计局2022年政府信息公开工作年度报告
P. 6

德州市统计局 2022 年政
        府信息公开工作年度报告







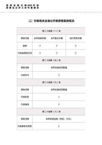
                                   二    行政机关主动公开政府信息的情况





                                                  第二十条第(一)项




                         信息内容           本年制发件数              本年废止件数                现行有效件数



                           规章                  0                  0                     0



                     行政规范性文件                   0                  0                     0




                                                  第二十条第(五)项



                         信息内容                               本年处理决定数量



                         行政许可                                        0




                                                  第二十条第(六)项



                         信息内容                               本年处理决定数量



                         行政处罚                                        4



                         行政强制                                        0




                                                  第二十条第(八)项



                         信息内容                         本年收费金额(单位:万元)



                     行政事业性收费                                         0
   1   2   3   4   5   6   7   8   9   10   11