Page 7 - 德州市住房和城乡建设局2022年政府信息公开工作年度报告
P. 7
Dezhoushi Zhu Fang He Cheng Xiang Jian She Ju 2022
Nian Zheng Fu Xin Xi Gong Kai Gong Zuo Nian Du Bao Gao
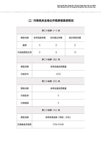
二 行政机关主动公开政府信息的情况
第二十条第(一)项
信息内容 本年制发件数 本年废止件数 现行有效件数
规章 0 0 0
行政规范性文件 0 8 13
第二十条第(五)项
信息内容 本年处理决定数量
行政许可 4725
第二十条第(六)项
信息内容 本年处理决定数量
行政处罚 0
行政强制 0
第二十条第(八)项
信息内容 本年收费金额(单位:万元)
行政事业性收费 5756.47548

