Page 5 - 德州市公安局2022年政府信息公开工作年度报告
P. 5
Dezhoushi Gong An Ju 2022 Nian Zheng Fu
Xin Xi Gong Kai Gong Zuo Nian Du Bao Gao
设,不断提高公开信息质量。加大政务新媒体公开力度,德州公安微信
公众号全年发布信息 1648 条。加强政务公开专区建设,印发《德州市道
路交通事故处理公开指南》等宣传资料,设置群众咨询服务平台,为办
事群众提供政府信息查询和办事咨询等服务。全年共发放各类宣传资料
22000 余份,服务宣传群众 13000 余人次。
(五)监督保障
加强日常工作的监督指导,优化完善政务信息公开质效,定期开展网
站及新媒体错敏词查找,制定《关于进一步加强全市公安新媒体管理巡查
的通知》,明确运维管理职责,确保全市公安新媒体健康有序发展。目前
公安局政务公开有专职工作人员 1 名。全年举办业务培训 2 次,培训各
级各部门分管和负责同志 100 多人次。
二 行政机关主动公开政府信息的情况
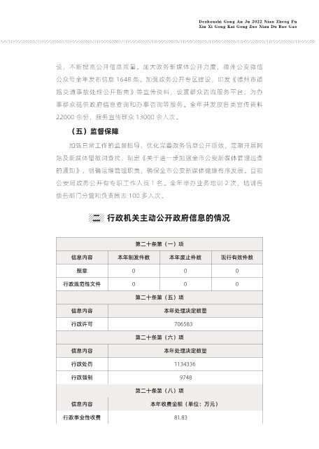
第二十条第(一)项
信息内容 本年制发件数 本年废止件数 现行有效件数
规章 0 0 0
行政规范性文件 0 0 0
第二十条第(五)项
信息内容 本年处理决定数量
行政许可 706583
第二十条第(六)项
信息内容 本年处理决定数量
行政处罚 1134336
行政强制 9748
第二十条第(八)项
信息内容 本年收费金额(单位:万元)
行政事业性收费 81.83

