Page 7 - 德州市公安局2022年政府信息公开工作年度报告
P. 7
Dezhoushi Gong An Ju 2022 Nian Zheng Fu
Xin Xi Gong Kai Gong Zuo Nian Du Bao Gao
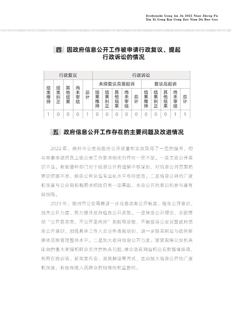
四 因政府信息公开工作被申请行政复议、提起
行政诉讼的情况
行政复议 行政诉讼
未经复议直接起诉 复议后起诉
结 结 其 尚
果 果 他 未 总 结 结 其 尚 结 结 其 尚
维 纠 结 审 计 果 果 他 未 总 果 果 他 未 总
持 正 果 结 维 纠 结 审 计 维 纠 结 审 计
持 正 果 结 持 正 果 结
1 0 0 0 1 0 0 0 0 0 0 0 0 1 1
五 政府信息公开工作存在的主要问题及改进情况
2022 年,德州市公安局政府公开质量和实效取得了一定的提升,但
与市委市政府及上级公安工作要求相比仍存在一定不足。一是主动公开意
识不足。有些警种部门对于信息公开的理解不够深刻,对信息公开范围的
界定把握不准,信息公开队伍专业化水平有待提高。二是信息公开的广度
和深度与公众期盼和需求相比仍有一定差距,主动公开的意识和参与度有
待加强。
2023 年,德州市公安局将进一步完善政务公开制度,强化公开意识,
加大公开力度,努力提升政府信息公开质效。一是转变公开理念,全面贯
彻“公开是常态,不公开是例外”的指导思想,不断提高公安民警政府信
息公开意识,加强具体工作人员业务技能培训,进一步提高网站与政务新
媒体运维管理整体水平。二是加大政府信息公开力度。紧紧围绕公安机关
出台的重大举措和群众关注的热点问题,结合政府网站和公安新媒体矩阵,
利用在线访谈、新闻发布会、政策解读等方式,主动加大信息公开的广度
和深度,有效保障人民群众的知情权和监督权。

